×
搜索
搜索
网站导航
首 页
公司简介
产品中心
企业形象
合作客户
资质认证
新闻资讯
联系我们
您的位置:
首页
→
新闻资讯
→
公司动态
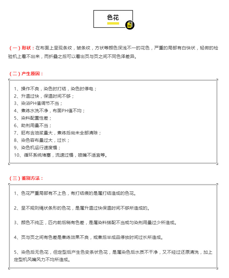
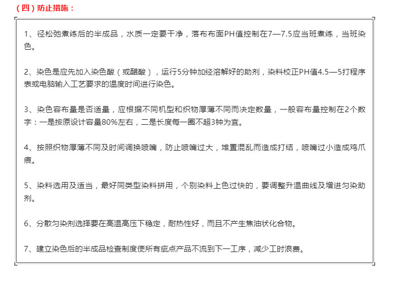
染整课堂丨染色色花产生原因-防止克服的方法(基础知识)
发布时间:2025-10-16
上一篇:染整课堂丨针织物染整常见质量问题与助剂、染整设备选用关系
下一篇:染整课堂丨为什么定型后与定型前的颜色差异这么大?
东莞宏顺化工有限公司 版权所有
技术支持[
东莞网站建设
]