首页 返回 最新资讯

亚邦、闰土、吉华染料工厂停产,活性、还原染料影响最大!

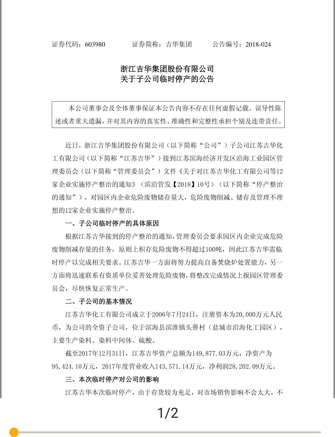
5月14日,吉华集团发布公告,其子公司江苏吉华停产。

继亚邦、闰土之后,苏北染料工厂已全部停产。


一、吉华江苏工厂停产公告


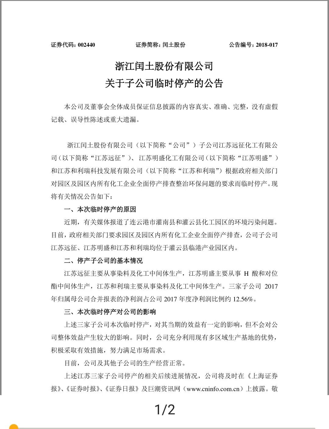
二、闰土江苏工厂停产公告


三、亚邦连云港工厂停产公告


四、活性、还原染料影响最大


1、活性染料价格整体上涨动力较大;

2、还原染料已大面积缺货,不仅仅是价格问题;

3、蒽醌类分散染料受影响上涨幅度较大。

电话: 13717174366